定位点
跳到主要内容区块
亲的浏览器并未启动JavaScript,请开启浏览器JavaScript状态或是升级成可执行 JavaScript 的浏览器,以便正常使用网页功能。
:::
首页
最新消息
最新消息
定位点
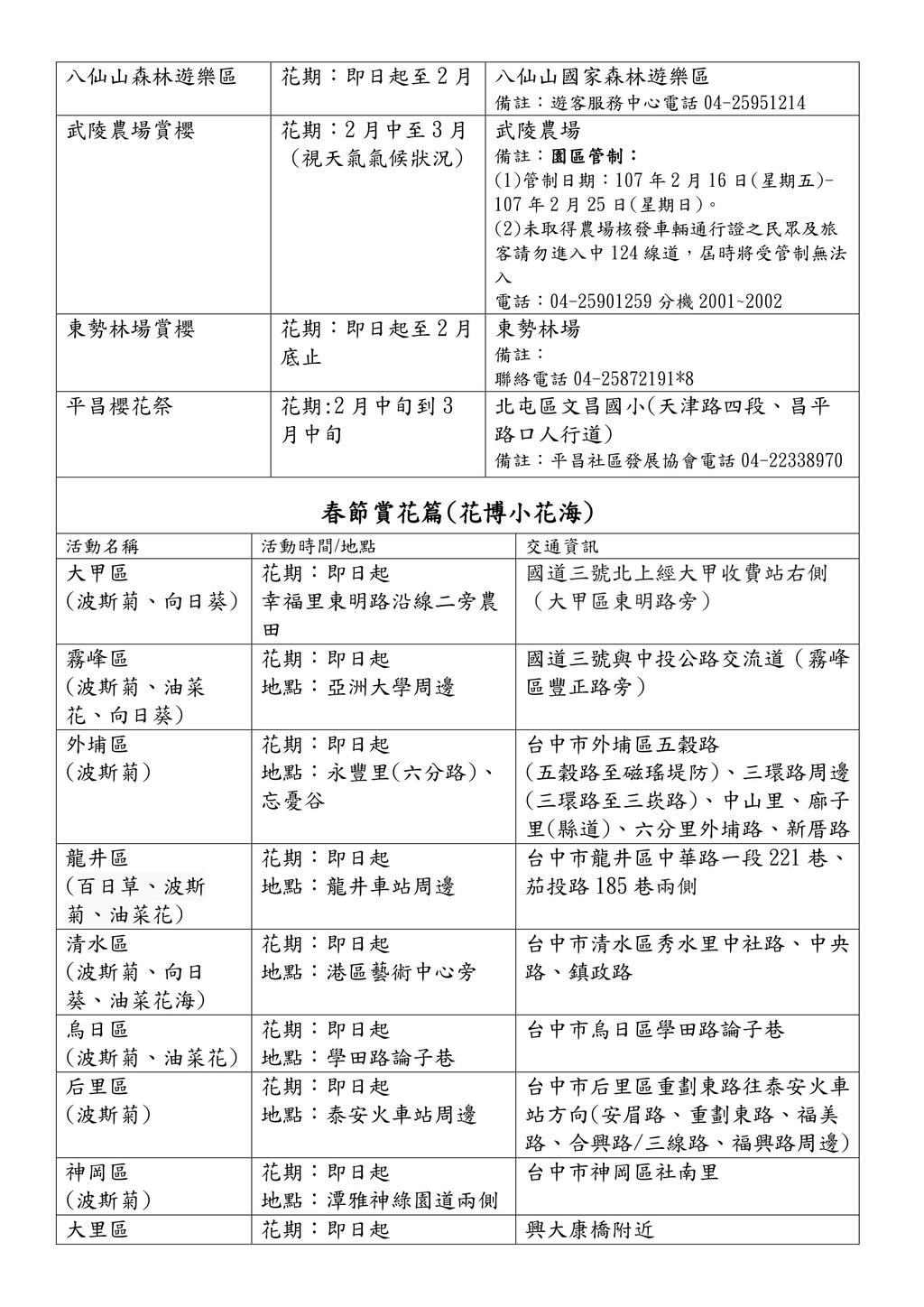
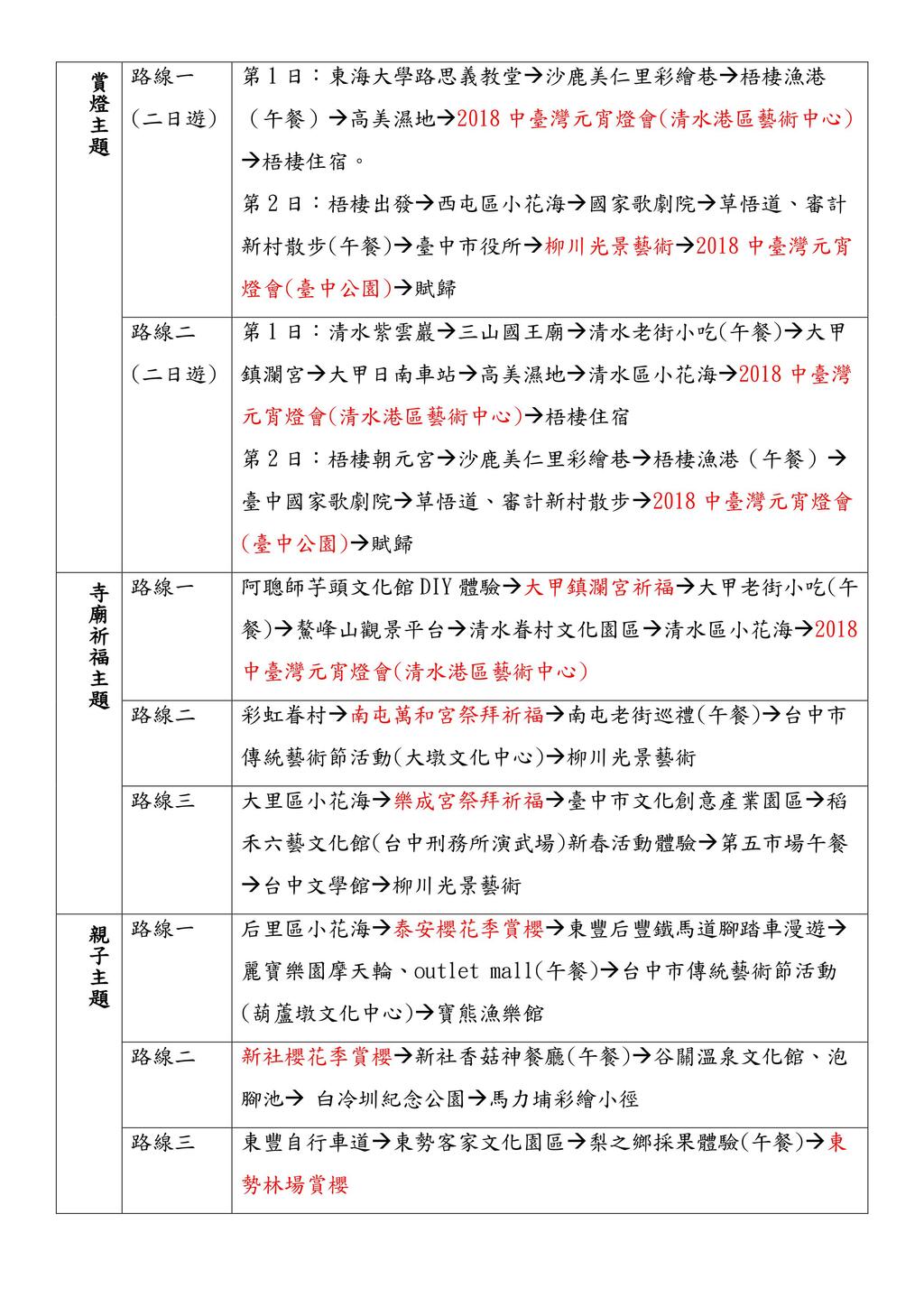
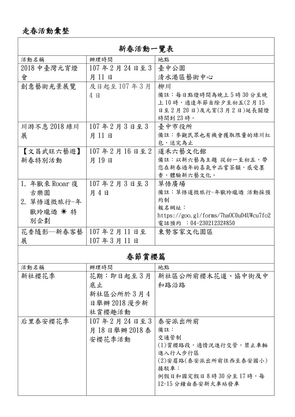
走春活动汇整
更新日期:2018-02-12
2万
分享到Facebook
推一下!
分享到微博
LINE 给好友
相关照片
上一则
回列表
下一则
Close (Esc)
Share
Toggle fullscreen
Zoom in/out
Previous (arrow left)
Next (arrow right)
返回页面顶端